There’s never a lack of new announcements in this industry. I have read a lot of them. It gets easier with practice. You learn to look past the framing and find the verb. Not what someone says they will do. What they have done. What exists, right now, that didn’t exist before they showed up.
Justin Sun posted on April 14 that Tron would be the first mainstream public chain to deploy post-quantum cryptography on mainnet. I read it the way I read everything in crypto now. With curiosity and mild suspicion in roughly equal measure. Then I went looking for the verb. The GitHub repo where the code lives. The Tron Improvement Proposal filed with a number and a date. The governance vote where the Super Representatives signed off. The verb was “will.” Nothing else was there.
I am not writing this to be unkind to Justin Sun, though I understand if it comes across that way. The discrepancy between his public claims and the technical reality is a symptom of the system’s underlying composition. It maps almost perfectly onto what has been bothering me about the whole quantum debate in crypto, where technical anxiety has successfully crowded out any honest discussion of how these systems are actually steered.
Whether the quantum threat is real, how many qubits it actually takes, whether we have five years or fifteen. That is an interesting conversation too and I will get into it. But before that, let’s talk about what it means that Bitcoin has all the human capital and all the financial incentive to fix this problem and is stuck in a governance deadlock. There is a grim clarity in seeing Tron pivot on a dime simply because a single entity’s balance sheet dwarfs the entire electorate. It strips away the marketing jargon and exposes the inherent DNA of the architecture.
Right now, the quantum debate is the best filter for seeing exactly how those engines differ from one chain to the next. Let’s do just that.
A paper published by Google on March 30 argued that the math protecting every crypto wallet is easier to crack than previously thought.
You know the drill here: a public address for the world, a private key for you, and a math problem too large for any 2026 computer to solve.
Shor’s algorithm, run on a quantum computer, could solve it in minutes.
The paper showed this could be done with fewer than 500,000 physical qubits. Which is the raw building blocks of a quantum computer are the way bits are the building blocks of a regular one. And building a machine with 500,000 of them costs in the billions, which is why no one has done it yet.
The previous estimate was 9 million. A 20x reduction in required resources in a single paper. The “nine minutes” number that spread everywhere is technically accurate under specific conditions: a primed quantum computer, after running setup in advance, could derive a private key in roughly nine minutes. Bitcoin’s blocks take ten. A primed quantum computer, after running the setup beforehand, could derive a private key in roughly 9 minutes. Bitcoin takes ten minutes to confirm a transaction. Meaning an attacker who sees your public key the moment you hit send could beat the clock.
No machine with this capability exists anywhere today. IBM’s roadmap targets 200 logical qubits by 2029. Those are the high-quality, ‘refined’ units that actually do the work.
The attack we are worried about needs 1,200. So we’re fine, right? Maybe.
A year ago, experts estimated we’d need 9 million physical qubits, which are the raw, ‘noisy’ components, to break Bitcoin. Then a single paper cut that is estimated to be 500,000. That is a 20x reduction in resources in a single afternoon. The threat is that we are figuring out how to do more with less. We are waiting for the moment the number of qubits we have crosses the number of qubits we need, and that finish line moves every time a new research paper lands.
Justin Drake, the Ethereum researcher who co-authored the Google paper, estimated a 10% probability that secp256k1 would be broken by 2032. It’s a planning number, and most crypto has no plan.
Bitcoin is doing the right thing, badly. Bitcoin’s response has been exactly what you’d expect from a system with no single owner and roughly a million nodes running software that thousands of developers all have opinions about. They are debating.
BIP-361, proposed by Jameson Lopp and five co-authors in April 2026, outlines a three-phase migration.
Phase one: three years after activation, you can no longer send Bitcoin to old-format addresses.
Phase two: five years after activation, old signatures become invalid entirely. Any coins still sitting in vulnerable addresses at that point get frozen. Forever.
About 6.5 million BTC would be affected. Roughly 1.7 million of those sit in very early addresses where public keys were exposed from day one, by design. Satoshi’s estimated 1.1 million BTC are in that bucket.
Phase three is the escape hatch. It’s an optional recovery mechanism using zero-knowledge proofs. If you missed the migration deadline and your coins got frozen, you can use a ZK proof tied to your BIP-39 seed phrase to prove you own the funds and move them into a new quantum-safe address, without revealing your private key. The catch, and it’s a significant one, is that it only works for wallets generated from BIP-39 seed phrases. BIP-39 is the standard that provides the 12- or 24-word recovery phrase you write down when you set up a modern wallet. That standard was introduced in 2013. Satoshi’s coins are from 2009 and 2010. They predate BIP-39 entirely. There is no recovery path for them under Phase three. The proposal’s own escape hatch doesn’t reach the addresses the proposal is most worried about. One thing to clarify here is that the ZK proof and the quantum attack work in no way alike. The attacker uses your public key, which is already visible on the blockchain, to mathematically derive your private key. The ZK proof verifies that you derived your private key legitimately from your seed phrase. Bitcoin itself doesn’t care about the difference. A valid signature is a valid signature, regardless of how you got the private key. What BIP-361 is trying to do is create a new rule: during the recovery window, only signatures backed by a ZK proof of seed phrase derivation count. It’s not proving identity. It’s proving you got there the right way.
The authors also describe Phase three as “aspirational and incomplete.” It’s the plan for the plan, not a shipped solution.
The argument for this is that a quantum attacker who cracks those keys first could dump 6+ million BTC onto the market in one go. The resulting collapse in confidence could be worse than any price damage.
The argument against it is that Bitcoin enforcing confiscation by protocol is exactly the kind of centralised override Bitcoin was built to make impossible.
Both arguments are correct, and that’s why nothing has moved.
In December 2025, the UK passed a law formally recognising crypto as property. Dormancy is not abandonment under property law. You can leave a house empty for a decade, and it still belongs to you. The Act now applies that logic to Bitcoin.
The recovery mechanism in BIP-361 uses a newer seed phrase standard called BIP-39. Satoshi’s coins predate BIP-39. There is no recovery path for them under the current proposal. Legal title survives, but not the coins.
Meanwhile, StarkWare’s CPO Avihu Levy published working code on April 9. Quantum-safe Bitcoin transactions, today, no protocol change required. The catch is, $75-150 in cloud GPU compute per transaction versus about 33 cents normally. One test ran for six hours across eight GPUs. It doesn’t work with the Lightning Network. It’s a last-resort tool. Two days before that, Lightning Labs CTO Olaoluwa Osuntokun released a working prototype for wallet recovery using zero-knowledge proofs, a method that allows people who miss the migration deadline to prove they own their frozen coins without revealing their private keys. Fifty seconds on consumer hardware.
We have the code to save the system, but no functional way to hit ‘install’ across the network.
Then comes the Tron’s announcement.
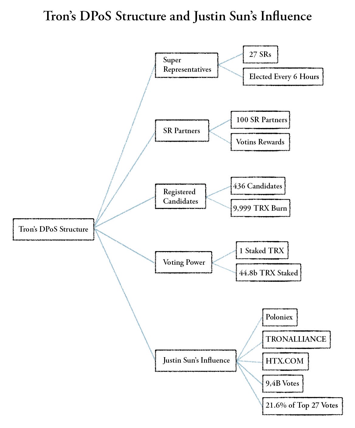
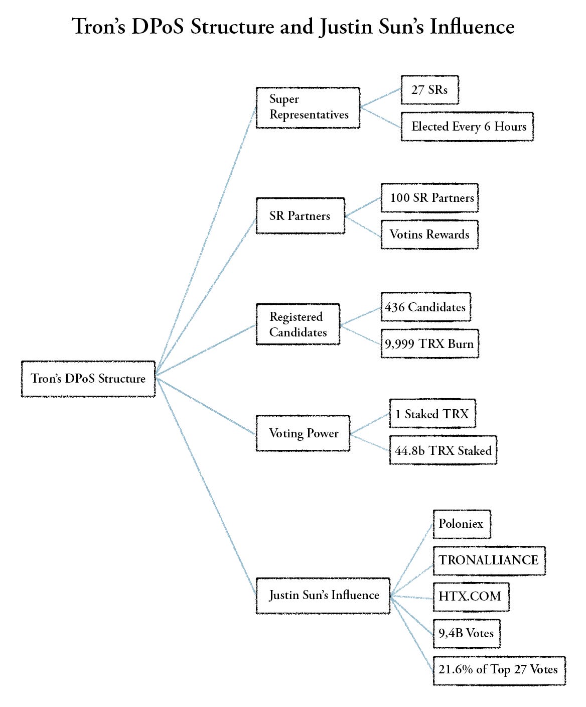
Tron runs on Delegated Proof of Stake with 27 Super Representatives, the validators who run the chain. Bloomberg reported last September, based on Sun’s own team’s asset disclosures, that Sun controls roughly 60 billion TRX, approximately 64% of the circulating supply. Total TRX currently staked for voting across all candidates is about 44.8 billion. Sun’s alleged holdings exceed the entire voting supply. A federal court denied his attempt to block the story. His lawyers disputed the numbers but declined to say which wallets weren’t his.
Three of the top seven Super Representatives by voting weight are entities directly affiliated with Sun. Confirmed floor is 21.6% of SR voting power. When Sun says Tron is moving on quantum, he means he is ready to move. And in Tron’s governance model, those are essentially the same thing.
This is what he’s actually bragging about when he tweets that Tron is building while Bitcoin is being debated. The speed is a governance advantage because the chain is more centralised than he tends to advertise. Bitcoin can’t move fast because a million independent node operators and thousands of developers with no shared employer all have to roughly agree. Tron can move quickly because a single person with 64% of the token supply can decide.
As of April 22, the Tron ecosystem is a technical vacuum. No Improvement Proposals, or GitHub commits, and zero documentation from the DAO. The upgrade Sun announced requires switching from ECDSA signatures (64 bytes each) to ML-DSA-44 signatures (2,420 bytes each). That’s 38 times larger. Tron’s average transaction today is about 268 bytes. Post-migration, it would be roughly 2,600 bytes. USDT transfers would grow from 345 bytes to around 2,700 bytes.
For a network that carries 46% of all Tether and wins on being “cheap and fast,” this is a death blow. If every transaction swells by 10x, Tron’s main selling point vanishes. The blocks would quickly blow past the network’s 2MB hard limit, and daily storage needs would jump from 3GB to over 26GB.
Ethereum is taking the slow, unglamorous route of engineering.
While Bitcoin really only has to worry about its wallet signatures (ECDSA), Ethereum relies on elliptic curve math for almost everything: user transactions, validator voting (BLS), and its data scaling (KZG). Even though these use different “flavours” of math, they all share the same structural flaw. Shor’s algorithm is indifferent to the specific curve you choose. If the foundation is elliptic curve math, the whole house is at risk.
The Ethereum Foundation launched a dedicated post-quantum research site at pq.ethereum.org and put up a $2 million research prize for solutions. Their plan is about how brutal the transition will be. They are trying to replace their current signature system with “hash-based” alternatives, which are quantum-safe but massive in size. To keep the network from clogging up, they’re experimenting with ZK-SNARKs, a way to “shrink” those giant signatures back down so the blockchain can actually handle them.
Justin Sun dismissed this as “forming committees,” and he’s not entirely wrong. It looks like slow, academic bureaucracy. But that’s because Ethereum is re-engineering three different layers of security at once without breaking the DeFi apps built on top. That’s a complex problem, and the research prize is at least an admission of how hard the work actually is.
The quantum threat is a diagnostic tool. It strips away marketing and reveals how these systems are governed.
The landscape is a study in contrasting power structures.
Bitcoin is paralysed because it is genuinely decentralised. Its inability to move quickly is a direct result of its core promise and no single entity can force a change.
Ethereum is stuck in the research phase because it is a massive, permissionless machine with multiple cryptographic layers to replace. It can’t just “patch” the code without risking the hundreds of billions in DeFi sitting on top.
Tron can issue a press release because it is a monarchy. When one person controls the majority of the voting power, “governance” is just a formality.
Hyperliquid faces a unique, silent crisis, which is the physics of latency. For a chain built on the narrow margins of high-frequency trading, the massive data overhead of quantum signatures is an existential threat to the speed that defines its value.
The bottleneck is human coordination. We are witnessing a collision between the infinite speed of technological decay and the slow, friction-heavy process of social consensus. We have the technical solutions. What we lack is the governance machinery to deploy them. That is the true vulnerability of the industry. A coordination crisis that no amount of code can fully resolve.
Token Dispatch is a daily crypto newsletter handpicked and crafted with love by human bots. If you want to reach out to 200,000+ subscriber community of the Token Dispatch, you can explore the partnership opportunities with us 🙌
📩 Fill out this form to submit your details and book a meeting with us directly.
Disclaimer: This newsletter contains analysis and opinions of the author. Content is for informational purposes only, not financial advice. Trading crypto involves substantial risk - your capital is at risk. Do your own research.









